.
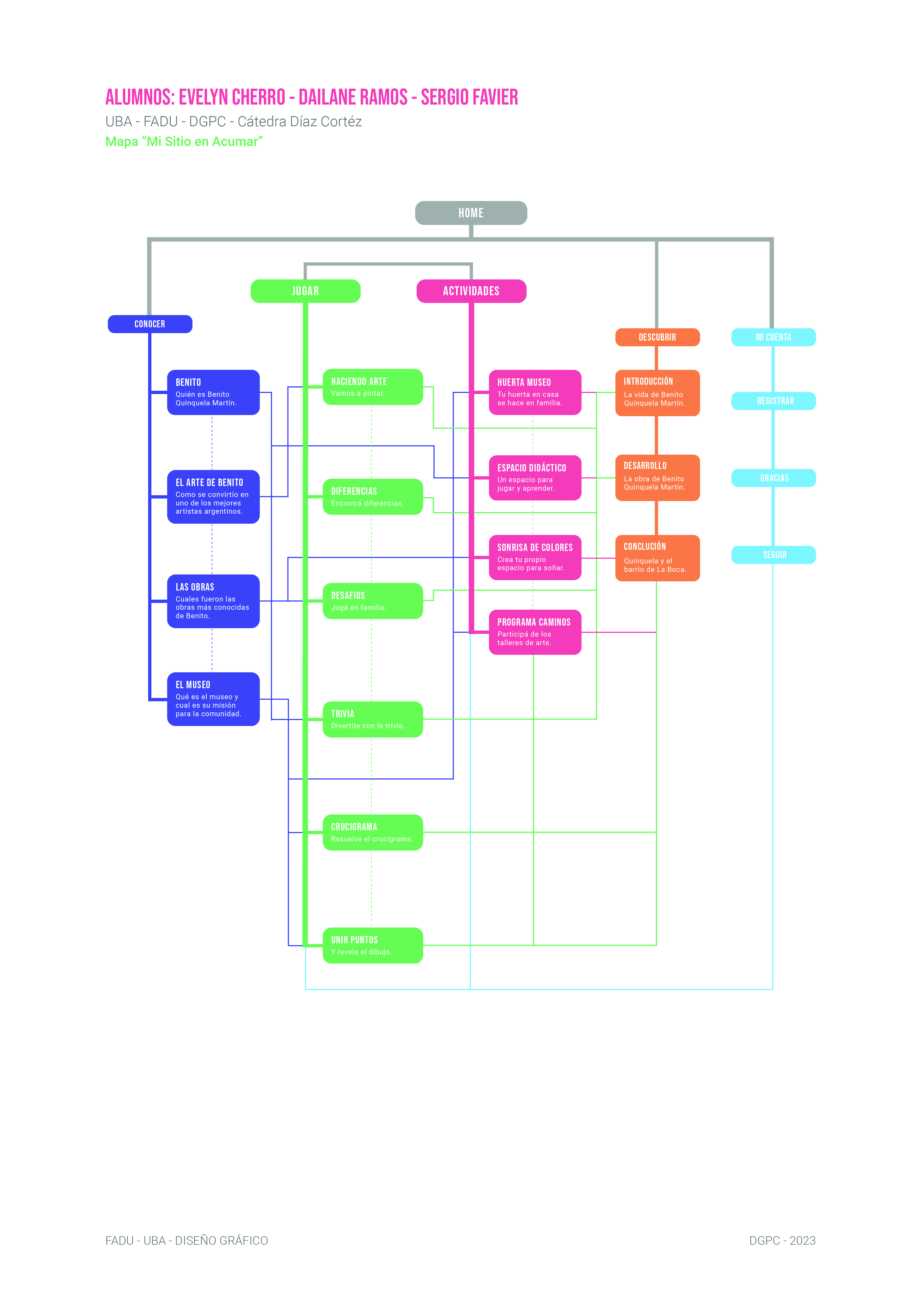
Mi sitio en acumar
mapa del sitio






.
DATOS ACADÉMICOS
Universidad de buenos aires
ARGENTINA
-
Diseño Gráfico por Computación
- Cátedra: DG Martín Díaz Cortez
- Adjuntos: Anibal Ocampo y Christian Sesin
- Docentes: Rita Rodríguez y Milagros Pierini
-
Facultad de Arquitectura, Diseño y Urbanismo
- Decano: DG Carlos Venancio
- Vicedecano: Arq. Walter Gómez Diz
-
Universidad de Buenos Aires
- Rector: Prof. Dr. Ricardo Gelpi
- Vicerrector: C.P. Emiliano Yacobitti
- Secretario General: Juan Alfonsín


