JT52
DGPC
Mapa
Plan
Webapp
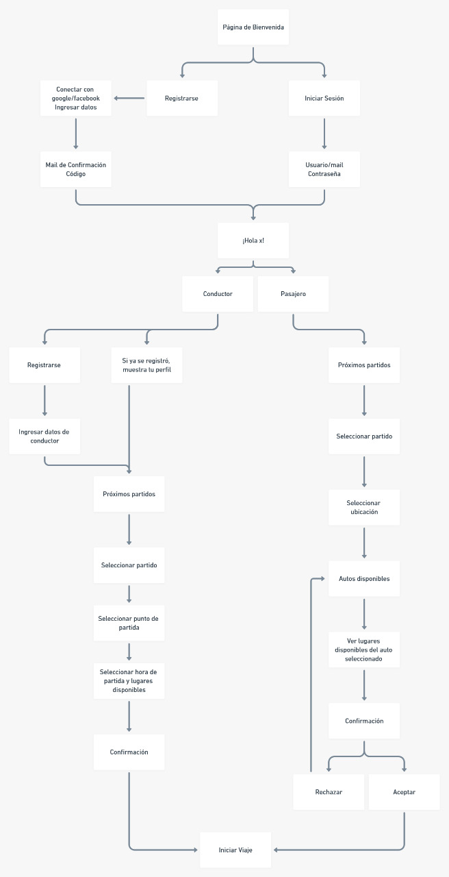
Mapa de flujos - Webapp Club Nolting